bandeau

Affichage � tube IV21


En cherchant bien on trouve encore sur le net des tubes � affichage fluorescent Russes du temps de la guerre froide. La bonne occasion de se faire une belle petite bidouille sortant de l'ordinaire. Il faut bien les choisir, certains n�cessitent des HT d'au moins +150v pour fonctionner, d'autres se contentent d'une basse tension. L'IV21 est de ceux-l�, je m'en suis servi pour faire un affichage vintage � mon VFO DDS.
Le VFO DDS et la partie affichage ont chacun leur atmega328 et communiquent par liaison s�rie.




Des tubes IV21 � cot� d'un FCOduino, pas gros...

Drivers

Premi�re chose � faire: r�cup�rer le "datasheet" d'�poque.

Drivers

Ensuite pondre un petit sch�ma de montage pour pouvoir le piloter par arduino.

Drivers

Petit passage en 3D pour d�cider � quoi �� ressemblera au final et comment on va faire ��, il faut que �� reste r�tro...

Drivers

Le tube ayant de longues pattes fragiles, �tude et gravure � la CNC d'un socket de prototypage pour pouvoir l'enficher sur la breadboard, le support d�finitif sera plus r�duit. Ce support me servira par la suite pour d'autres exp�riences sur le sIV21.

Drivers Drivers


Pondage de sch�mas propres d'apr�s les croquis tous pourris.

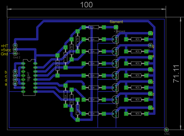
Principe: l'affichage sera multiplex�, c'est � dire qu'un balayage allumera un seul digit � la fois parmi les 8, la persistance r�tinienne fera le reste. La s�lection des bons segments par digit s�lectionn� sera effectu�e par un �tage d�codeur, j'ai utilis� un SN7447 par nostalgie de l'�poque TTL et aussi parce que j'en avais un dans mon tiroir. L'effet de multiplexage att�nue la luminosit� des digits, pour pallier � cela je les ai sur-aliment� � 30v par un �tage multiplicateur de tension qui est situ� sur la platine multiplexage.



Etage d�codage: Un SN7447 vieux mais taill� pour ��, la HT de 30v est commut�e par des NPN:

Drivers

Etage multiplexage: Assur� par un Atm�ga328, il re�oit les infos du DDS, les d�code et pilote les digits du tube.

Drivers

Prototypage sur breadboard et premiers essais. Mise au point du multiplicateur de tension:

Drivers Drivers Drivers Drivers

Victoire ! affichage de la fr�quence 14030 Khz

Drivers




Tout le bouzin fonctionnant bien il s'agit maintenant de graver les circuits imprim�s, histoire de faire un truc propre.



La platine d�codage:

Drivers

La CNC pour graver les PCB c'est quand m�me le top, je ne veux plus entendre parler de perchlo.

Drivers

La platine multiplexage:

Drivers Drivers

Un socket plus petit:

Drivers Drivers

Pour faire plus joli, une plaque leds pour �clairer le tube par dessous:

Drivers Drivers



D�j� bien plus propre.

Drivers

rev�rifiage que la Loi de Murphy n'est pas pass�e par l�... c'est bon �� touille !

Drivers

Et c'est l� que l'id�e en 3D devient r�alit�. Tout �� m�ritait bien un beau socle en noyer.

Drivers


M�lange des technologies, un VFO DDS moderne associ� � un bel affichage � VFD Russe du si�cle dernier.

Drivers

Le r�tro-�clairage par leds �� p�te bien.

Drivers



Futur projet, la m�me chose avec son grand fr�re, l'IV18.

Drivers

Le code de la partie DDS.





Le code de la partie affichage IV21.






Fichiers Eagle

Decodage.sch
Decodage.brd
Multiplex.sch
Multiplex.brd
IV21leds.sch
IV21leds.brd
Socket.sch
Socket.brd





retour