... pour �viter les tendinites.
Il ne s'agit pas l� de num�riser la machine, j'ai suffisamment de cnc comme ��, une de plus n'am�nerait rien, il s'agit juste d'automatiser le d�placement de
la table en X. J'aime usiner en manuel mais d�placer la table � la manivelle est parfois fastidieux, surtout quand il faut d�gager la table de sous la broche pour serrer la pi�ce dans l'�tau.
On a une manivelle de chaque cot� de la table, celle de gauche va �tre remplac�e par un moteur, celle restante permettra de continuer � se servir de la
machine en manuel.
En gros il y a deux �coles pour effectuer ce genre de modification:
- soit le choix d'un moteur DC assez puissant, souvent un moteur d'essuie-glace de v�hicule, ce qui oblige � fabriquer un embrayage m�canique
pour accoupler.des-accoupler le moteur � la vis-m�re.
- soit le choix du tout num�rique, que pour ma part je trouve bien plus simple � r�aliser. Il me restait un gros moteur NEMA23 230oz que je r�servais pour la fabrication de l'axe A de ma grosse CNC, je vais l'utiliser ici.
Examen de la m�canique: �tant droitier c'est la manivelle de gauche qui sera sacrifi�e:
But�e � bille supportant cette extr�mit� de la vis-m�re :
Il faut continuer � supporter cette but�e, plut�t que de faire un truc compliqu� je vais garder la platine d'origine en fonte et lui superposer une plaque qui recevra le moteur:
De cette mani�re

Pour piloter le moteur PAP et d�placer la table il s'agit juste d'une commande manuelle via un inter, il suffit de lui envoyer des signaux TTL � travers un driver. Il y a pas mal d'options, soit un g�n�rateur de signaux carr�s � transistors, ou NE555 ou autre, ou bien utiliser un microcontr�leur.
Je sais d�j� que je vais le faire avec un microcontr�leur PIC pour le plaisir de faire un peu d'assembleur, mais pour la curiosit� et la bidouille je vais simuler quelques autres fa�ons non exhaustives.
Ne pas se formaliser sur les vitesses de rotation, j'ai fais avec les premiers composants qui me sont tomb�s sous la main et comme je sais d�j� que je ne retiendrai pas ces solutions je n'ai pas cherch� � affiner la chose,
quelques essais auraient �t� n�cessaires pour optimiser les valeurs.
___.oO(�)Oo.___
G�n�ration des signaux carr�s par oscillateur CD4093

___.oO(�)Oo.___
G�n�ration des signaux carr�s par oscillateur SN7414

Un syst�me vitesse rapide/vitesse lente pourrait se faire de cette fa�on:

___.oO(�)Oo.___
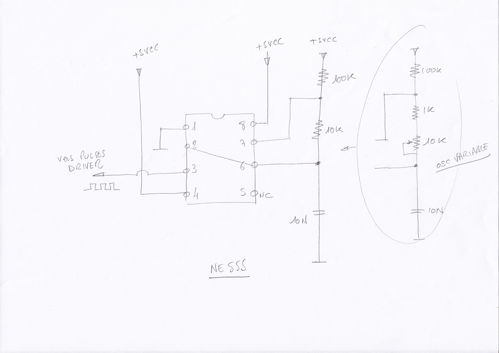
G�n�ration des signaux carr�s par oscillateur NE555

___.oO(�)Oo.___
G�n�ration des signaux carr�s par arduino
Un potentiom�tre 10k sert � faire varier la vitesse pour utiliser le d�placement en surfa�age.
Le code arduino tout simple et tr�s court qui sert juste � faire tourner le moteur avec une fr�quence r�glable.
Un inverseur r�cup�r� sur une vieille cha�ne HIFI ira tr�s bien pour la commande STOP/ marche AV/AR, en pratique il va envoyer un �tat haut ou bas sur les commandes CW/CCW et Enable du driver TB6600.
La variation de vitesse est effectu�e avec un vieux potentiom�tre de r�cup dont la piste est ab�m�e en milieu de course, de plus c'est un logarithmique et la commande de vitesse n'est pas proportionnelle. Il aurait fallu un
pot lin�aire que je n'ai pas dans mes tiroirs pour l'instant.
___.oO(�)Oo.___
G�n�ration des signaux carr�s par PIC 16F88
La solution retenue, cahier des charges:
D�placer un banc de fraiseuse conventionnelle.
Permettre un d�placement lent et r�glable pour l'usinage (surfa�age et dressage).
Permettre un d�placement rapide � tout moment pour d�gager la pi�ce sans perdre les r�glages du d�placement lent.
Possibilit� de d�saccoupler le moteur � tout moment pour une utilisation manuelle � la manivelle.
R�glage de la vitesse lente par poussoir (�liminer le risque de toucher le bouton par erreur en plein usinage.
Mise en vitesse de d�gagement par appui volontaire sur un poussoir, sinon vitesse lente.

A noter une petite erreur de dessin sur le sch�ma ci-dessus, ce n'est pas une masse mais un +5vcc � c�bler sur le point commun du commutateur CW/ENA/CCW. Ca d�pend du driver choisi en fait...
Version V.0 fonctionnelle du programme en assembleur PIC
Vid�o en fonctionnement:
___.oO(�)Oo.___
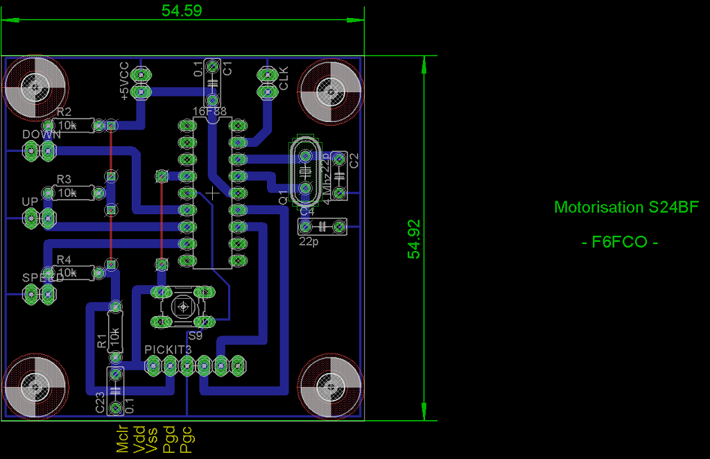
Carte �lectronique
Sch�ma final de la carte.
J'ai pr�vu un port Pickit pour une facilit� d'intervention sur le soft du microcontr�leur et rajout� une fonction speed pour le d�gagement rapide de l'outil.

Implantation sur le PCB, 3 straps � placer cot� composants.

L'alim est une 36v chinoise, il faut rajouter deux modules LM2596 pour transformer le 36v en +5vcc pour le PIC et en +12vcc pour le ventilateur.
___.oO(�)Oo.___
Mise en boitier
Confection du boitier, pas ce que je pr�f�re mais passage par la t�lerie oblig� pour finaliser le projet. La couleur est bof, j'ai trouv� la t�le gratuitement � la d�chetterie et � cheval donn� on ne regarde pas les dents.

Un ventilateur est n�cessaire, dans ce monde de copeaux qui volent je l'ai prot�g� de mon mieux..

Face avant simple, 3 poussoirs et un s�lecteur de sens.

Le moteur est un gros NEMA23 3A et le driver peut-�tre n'importe lequel pr�sent sur le march� capable d'emmener un pap 3A.

___.oO(�)Oo.___
Installation
Montage du moteur PAP sur le banc.

Prot�g� des copeaux par un carter.

___.oO(�)Oo.___
Premiers essais sur la machine
Tout se passe � merveille, vitesse de d�gagement maximum enclench�e par appui sur le poussoir rouge, plusieurs vitesses d'usinage r�glables par les poussoirs noirs.
Cette version est fonctionnelle, une version V.2 du programme suivra pour mieux �tager les diff�rentes vitesses d'usinage et coder une rampe d'acc�l�ration pour gagner en vitesse de d�gagement.
Vid�o en fonctionnement avec la version V.1 du soft:
Le programme final version V.1:
Fichier initialisation du PIC
Fichier main
Fichier fonctions
Fichier tempos
Code hexa V.1 du PIC:
Motorisation tableCode hexa V.2 du PIC, sans grandes modifications mais vitesse de d�gagement un peu accrue:
Motorisation table