Pour programmer les PIC confortablement
Etant rapidement arriv� au bout de la version 1, je suis pass� � la version 2 un peu plus �toff�e. Elle re�oit un �cran LCD c�bl� en mode 4bits, une matrice LED 8x8, une sortie 3,3v, une sortie 5vcc 1A, 3 poussoirs, 5 leds, 1 afficheur 7 segments, 1 buzzer et un
Mosfet pour la commande de p�riph�riques un peu lourd.
En plus du support 18pins elle est �galement �quip�e d'un support 40pins et d'une horloge 20Mhz, chaque support � sont port Pickit propre, ce qui pourra permettre de les utiliser ensembles avec des programmes diff�rents (liaison I2C par exemple).
La platine est aliment�e de 6 � 12vcc et les deux supports de CI re�oivent du 5vcc 100mA. La plaque mesure 150x113mm.
Il y a largement de quoi faire joujou, apprendre la programmation des PIC pour les d�butants et d�velopper des applications pour les plus aguerri.
Tous les composants seront reli�s par des fils de liaison type Dupond, ce qui laisse une tr�s grande flexibilit� aux montages possibles.
J'ai eu quelques probl�mes d'accrochages H.F avec les fils de liaison qui servaient d'antenne quand j'utilisais le support 40 pins, j'ai baiss� la fr�quence d'horloge en rempla�ant le quartz par un 4Mhz et le probl�me � �t� r�solu.
Sch�ma:

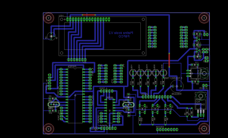
Implantation:

Vu le monde pr�sent sur la plaque il faut un plan de brochage des ports et p�riph�riques pour s'y retrouver:

Gravure avec CH4RL0TT3.:
L'afficheur 7 segments et la matrice 8x8 n�cessitent des r�sistances en s�rie avec les leds, comme ces composants existent sur le march� dans une multitude de packages et brochages diff�rents j'ai choisi d'int�grer les r�sistances dans certains cordons de liaison d�di�s.
La platine termin�e, Enjoy...